TIME2025-11-26 07:14:24

ZALO 信息网[H964]

搜索
热点
新闻分类
友情链接
资讯

怎样注册另一个抖音号呢微信号

为注册另一个抖音号,可下载抖音应用并使用手机号或第三方账号登录,按提示设置密码等步骤完成注册。微信号简介:专注于分享生活点滴,热爱交流,结交新朋友,共同学习进步。如需更多帮助,随时联系。...

怎样才可以注册微信号

注册微信号时,简介应简洁明了,包含个人身份或企业信息。“我是XXX,热爱旅游和摄影,希望分享生活点滴。”或“XXX公司市场部成员,分享行业动态及营销技巧。”简介不超过100字,突出个人特点或公司业务,让人一目了然。...

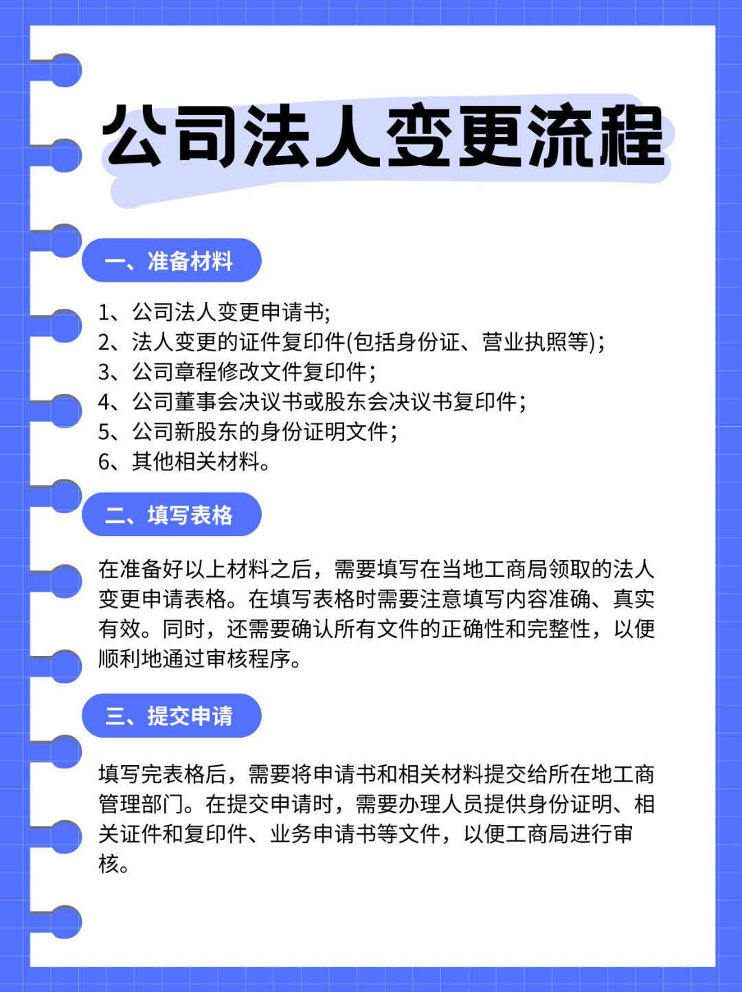
如何审请注册公司法人资格证书

申请注册公司法人资格证书需准备相关材料,如企业营业执照、法人身份证明等,前往当地工商管理部门提交申请。审核通过后,可获得法人资格证书。流程简洁,需按照法规要求准备材料,确保信息真实有效。...

申请注册qq

申请注册QQ,昵称简洁好记,用于日常交流及资讯获取。热爱分享生活点滴,期待结识更多朋友,共同分享快乐。愿在QQ的世界里,广结良友,交流思想,共同进步。...

企业微信账号哪里买

企业微信账号购买需谨慎,建议通过官方渠道申请。若需转让或购买现有账号,建议联系可靠的第三方平台或专业服务商。购买前请核实账号信息,确保安全合法。购买时需谨慎,避免风险。...